学者之声

学者之声

当前位置 :  网站首页 > 正文

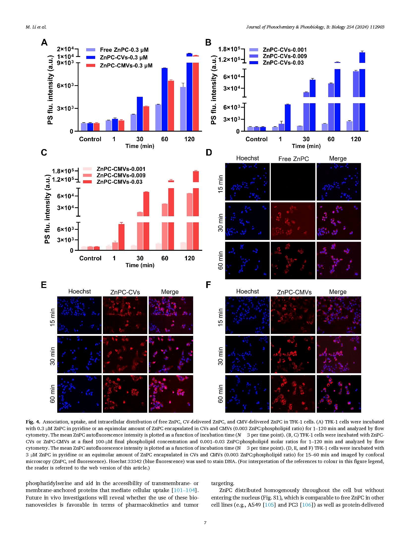
【论文】孙宏,Comparative analysis of whole cell-derived vesicular delivery systems for photodynamic therapy of extrahepatic cholangiocarcinoma

来源 :       作者 :      时间 : 2025-03-04    点击数:99  打印













Copyright@太阳成(tyc122cc-VIP认证集团)-Macau Sun City 版权所有  地址:浙江省嘉兴市广穹路899号(314001)  浙ICP备12033620号-2  浙公网安备 33049802000391号